公司信息,社會責任,新聞,展會活動,行業洞察等等
以集成電路設計為基礎,開展以融合通信為平臺的技術研發;布局“芯片、軟件(模組)、終端、系統、信息服務”產業鏈,聚焦能源互聯網、智能化這兩個戰略新興領域,打造國際一流企業
依托成熟的電力線載波通信技術,結合WIFI、藍牙、RF等通訊方式,開展以融合通信為平臺的技術研發,從“芯”開始,構建一個安全、智慧、綠色的智能化系統。
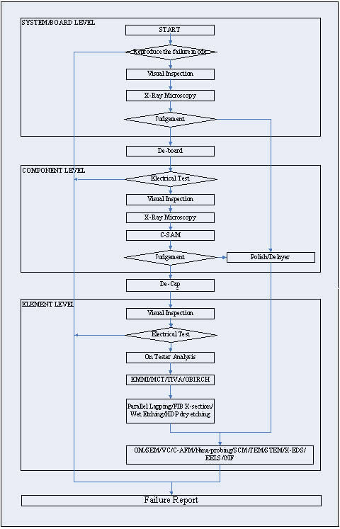
上海東軟載波微電子有限公司致力于滿足客戶對于產品性能、質量以及可靠性等方面的要求,采取措施實現對產品的持續改善。
公司將充分利用資源對失效產品進行細致深入的分析,確定失效模式和失效機理,提出改善措施以及預防措施,防止這種失效模式和失效機理重復出現。

Copyright 2016-2021 上海東軟載波微電子有限公司版權所有 滬ICP備07005227號-1
隱私條款